【李静课题组】在自然杀伤细胞抗肿瘤免疫领域取得重要进展

作者:张栋时间:2022-01-25

近年来,肿瘤治疗的方案已从传统的放化疗以及分子靶向治疗逐步发展到肿瘤免疫疗法领域,肿瘤的联合免疫疗法越来越体现出它的优越性。一方面,要减少肿瘤靶向结合的非特异性,降低治疗过程对正常细胞的杀伤,我们需要尽可能地将免疫系统引起的细胞毒性局限在肿瘤组织中(靶向药物)。另一方面我们需要解除肿瘤细胞和免疫细胞之间的免疫负调控,提高免疫细胞对肿瘤细胞的细胞毒性(免疫负调控抑制),使肿瘤药物的肿瘤杀伤作用发挥更大威力。近日,我院李静课题组在自然杀伤细胞抗肿瘤免疫领域取得重要进展,相关成果以“Metformin promotes anticancer activity of NK cells in a p38 MAPK dependent manner(二甲双胍以p38 MAPK依赖的方式促进NK细胞的抗肿瘤活性)为题,在线发表于肿瘤免疫国际学术期刊《OncoImmunology》。

NK 细胞是机体抵御肿瘤的第一道防线,具有很强的抗肿瘤活性,不需要预先致敏就可以快速对肿瘤作出响应,而且不具有 MHC 和肿瘤抗原限制性。因此,越来越多的研究开始关注以NK细胞为基础的肿瘤免疫治疗。二甲双胍是临床中治疗 2 型糖尿病的一线药物。最近研究发现,二甲双胍可以通过多种机制抑制肿瘤的发展。除了直接诱导肿瘤细胞死亡,抑制肿瘤生长的作用外,二甲双胍还能调控免疫细胞的抗肿瘤效应。

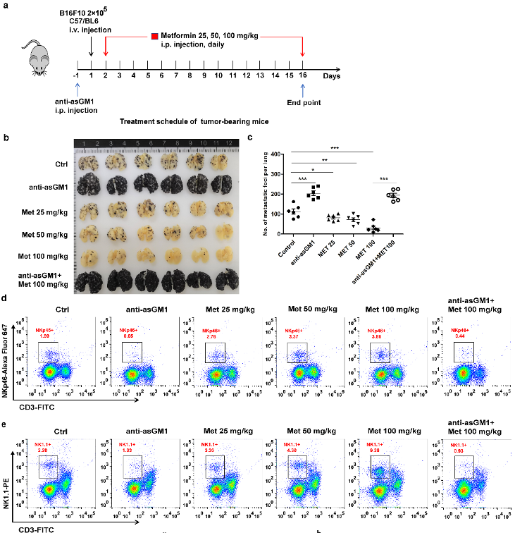
李静课题组研究发现,二甲双胍以p38 MAPK依赖的方式促进NK-92细胞、健康人外周血来源NK细胞和肺癌患者腹水分离的NK细胞的杀伤功能。二甲双胍主要通过p38 MAPK依赖的方式激活JAK1/2/3/STAT5AKT/mTOR信号通路,同时二甲双胍还可增强NK细胞表面激活受体的表达。在体内实验中,二甲双胍增强了小鼠腹腔淋巴瘤清除和黑色素瘤肺转移小鼠中NK细胞的免疫监视作用。此外,二甲双胍和PD-1抗体联合治疗提高了B16F10黑色素瘤的治疗应答率。二甲双胍治疗增加了肿瘤浸润性NK细胞和CD8+T细胞的数量。该研究为进一步了解二甲双胍对NK细胞的功能提供了依据,并将有助于二甲双胍在癌症治疗策略中的开发和应用。

  

图示:二甲双胍增强NK细胞抗黑色素瘤体内肺转移作用

  

中国海洋大学为该研究的独立通讯单位,通讯作者为九游老哥J9俱乐部官网李静教授。中国海洋大学夏文姣博士为文章的第一作者,戚欣老师,博士研究生李明风、吴娱等为合作作者。该研究得到了国家自然科学基金,国家自然科学基金-山东联合基金和山东省自然科学基金等项目的资助。

文章链接:https://www.tandfonline.com/doi/full/10.1080/2162402X.2021.1995999

  

  


关闭